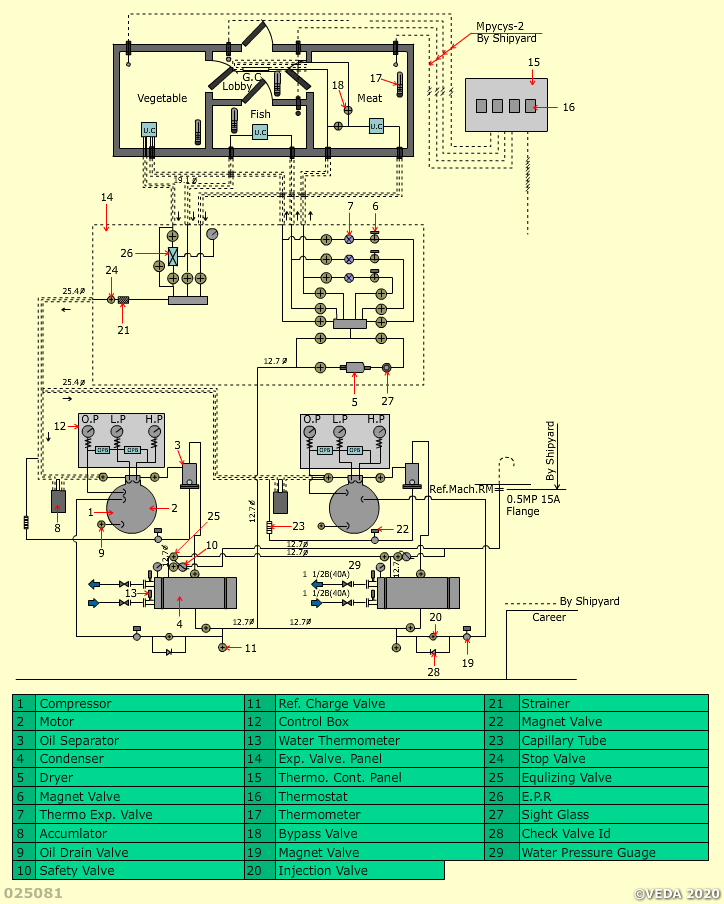
In this resource, you will learn about air conditioning systems and compressors.
October Sale Now On! 🍂 25% off certs & diplomas!Ends in : : :
Claim your Discount!If yes, check out Alison’s Free LMS here!
Become an Alison Affiliate in one click, and start earning money by sharing any page on the Alison website.
Become an AffiliateBecome an Alison Affiliate in one click, and start earning money by sharing any page on the Alison website.
Become an AffiliateSelect Site Language
View the site in your preferred language
In this resource, you will learn about air conditioning systems and compressors.
Join our community of 45 million+ learners, upskill with CPD UK accredited courses, explore career development tools and psychometrics - all for free.